济南疫情涉及地区/济南出现疫情区域

本文目录一览:

济南防疫政策

〖壹〗、此次济南瘟疫突袭后,当地迅速采取精准防控措施 ,民众生活受影响较小,学生转为线上教学以保证学业正常进行。防疫政策调整后疫情突袭前几天济南刚宣布来济车辆无需查看核酸检测报告,这一政策调整可能是基于对疫情形势的阶段性判断 ,旨在促进人员流动和经济社会正常运转 。

〖贰〗 、进入济南防疫规定 省内无疫情城市来济 省内无疫情蔽档族城市来济南需要提前3天报备,携带48小时核酸,蠢丛抵达后做1次核酸检测。疫情实时变动 ,具体以目的地社区居委会的安排为准 ,建议大家来济返济前,询问市民热线再次确认疫情防宏弊控政策(电话0531-12345)。

〖叁〗 、省外地市、省内7天内发生本土疫情的地市入济返济人员,须提前3天主动向目的地社区(村)、住宿宾馆 、单位等报备 ,来济时须持48小时内核酸检测阴性证明,抵达后在完成3天2检基础上,第5天再做1次核酸检测 ,原则上入济后前3天不参加聚集性活动、不乘坐公共交通工具、不进入公共场所 。

〖肆〗 、济南防疫政策如下:自宁波、石家庄、哈尔滨 、呼伦贝尔、通辽、齐齐哈尔 、上海(浦东新区、青浦区)、杭州 、苏州 、徐州、德宏等发生本土疫情地区入(返)济人员,请携带48小时内核酸检测阴性证明,抵达目的地后再进行1次核酸检测。

〖伍〗、国内主要出行城市最新防疫政策如下:辽宁省大连来(返)人员管理中 、高风险地区:一律实行14天集中医学观察 ,隔离期末进行2次核酸检测(间隔24小时)。低风险地区:持有健康通行码“绿码 ”且能提供近7日内核酸检测阴性证明的,由各市决定是否居家观察及时长;无证明者立即进行核酸检测 。

3月以来本土疫情累计报告感染者超15000例,波及28省份

〖壹〗、月以来我国本土疫情呈现多地多点散发态势,累计报告感染者超15000例 ,波及28个省份,主要流行株为奥密克戎变异株,其传播速度快、隐匿性强 ,部分地区疫情上升势头明显 。疫情总体规模与范围根据公开信息 ,3月1日至14日期间,全国累计报告本土感染者超过15000例,覆盖28个省份。

〖贰〗 、中新社北京4月5日电 综合消息:中国国家卫健委5日通报 ,4日中国内地新增确诊病例1235例,其中境外输入62例,本土1173例。新增无症状感染者15355例 ,其中境外输入116例,本土15239例 。截至4日24时,中国内地现有确诊25060例 ,累计死亡4638例,累计报告确诊病例157378例。

〖叁〗、月16日0-24时,31个省(自治区、直辖市)和新疆生产建设兵团报告新增确诊病例1317例 ,其中境外输入病例91例,本土病例1226例。

〖肆〗 、放眼全国,根据国家卫健委消息显示 ,3月以来 ,疫情发生频次明显增加,感染人数快速增长,波及范围不断扩大 。3月1日至14日 ,本土疫情累计报告感染者超15000例,波及28个省份。

〖伍〗、在全球多国内疫情形势迅速反弹时,国内的疫情形势也不容乐观。3月以来的这轮疫情 ,各地累计报告的阳性感染者,已经超过18000例,涉及28个省份 。上海复旦大学附属华山医院感染科主任张文宏直播连线专家 ,谈到第四针疫苗接种问题时表示,以色列和新加坡都在布局第四针的打法,后续将考虑接种第四针疫苗。

〖陆〗、衡南疾控发布疫情防控提醒近来全球新冠肺炎疫情仍处于高位 ,国内疫情呈现点多 、面广、频发,德尔塔和奥密克戎变异株叠加流行的特点,3月1日至15日 ,本土疫情累计报告感染者超18000例 ,波及28个省份。近期我省湘潭市、长沙市相继报告外省入湘人员检出确诊病例,疫情输入和扩散风险持续存在,防控形势严峻 。

山东济南是低风险地区吗

〖壹〗 、隔离政策:山东济南近来为低风险地区 ,根据现行政策,低风险地区来返成都人员不需要隔离。只有对有中高风险地区及所在县(市 、区、旗)旅居史的来(返)蓉人员,才实施居家或集中隔离 ,期间每3天进行1次核酸检测,直至离开风险地区满14天为止。

〖贰〗、济南是低风险地区 。济南近来没有中高风险区,全域低风险 ,但是采取了封控管理措施 。

〖叁〗 、是,济南是疫情风险区,济南共有高风险区3千多处。 ,别称泉城,山东省辖地级市、省会、副省级市 、特大城市、济南都市圈核心城市,国务院批复确定的环渤海地区南翼的中心城市。截至2019年 ,全市下辖10个区、2个县 ,总面积102445平方千米 。

〖肆〗 、整个济南市属于低风险地区,没有中高风险区域,但济南属于重点地区 ,周边地市会对重点地区的人员和车辆有所限制。

〖伍〗、济南属于低风险地区,健康码或行程码不带星号,外地来济停留4小时以上 ,行程码也不会带星号。

中国哪个省依然疫情管控

〖壹〗、海南省疫情整体形态近来整个海南省的疫情呈现出“1-6-6-6”四种形态:“1”指三亚市处于高位平台波动期,但上升势头得到有效遏制 。

〖贰〗 、新疆、内蒙古、广东:多地疫情快速发展,存在社会面传播风险。西藏:拉萨 、日喀则 、阿里等地新报告本土疫情 ,传播扩散风险较高。甘肃、广西、山东:前期聚集性疫情已得到有效控制 。全国支援海南疫情防控防控形势:海南疫情隐匿传播一段时间,防控形势严峻复杂,处于快速进展期。

〖叁〗 、四川昨日(4月30日0时至24时)新增本土“6+4 ” ,均在闭环管控中发现,无社会面传播风险。 具体分析如下:新增本土确诊病例6例 地区分布:德阳市1例,成都市5例 。感染来源:均为外省援建方舱医院返川人员。发现方式:在闭环管控中发现 ,无社会活动轨迹。确诊时间:4月30日经核酸检测确认 。

〖肆〗、浙江省在疫情期间表现出色 ,尽管经济发达、人口流动性大,但仍然有效控制了疫情 。以杭州为例,尽管火车东站和西湖等景点人流量巨大 ,但疫情防控依然严密。 浙江省人民的勤奋和自律是疫情防控成功的重要因素。

〖伍〗 、其实,就杭州而言,人流量是非常大 。每周末的火车东站、西湖边基本是人山人海。可就是这样人流量大的地点 ,疫情防控依然有效。总结浙江疫情防控的一些好的做法,有以下几点值得借鉴:人员都比较忙 浙江省经济发达,房价也很高 。这个地方不养懒人、闲人。每个人都在努力地学习或工作。

〖陆〗 、西藏自治区:全域实施疫情管控 。 天津市:全境面临疫情挑战。 新疆维吾尔自治区:全境疫情形势严峻。 四川省:全域正遭遇严重疫情 。 湖北省:武汉市疫情依然严重。 黑龙江省:哈尔滨市、黑河市等地区疫情突出。 云南省:德宏州、红河州等地疫情不容忽视 。

济南防疫外来人员最新规定

济南防疫政策如下:自宁波 、石家庄、哈尔滨、呼伦贝尔 、通辽 、齐齐哈尔、上海(浦东新区、青浦区) 、杭州、苏州、徐州 、德宏等发生本土疫情地区入(返)济人员 ,请携带48小时内核酸检测阴性证明,抵达目的地后再进行1次核酸检测 。

有涉疫风险的人员要立即主动向社区(村)、住宿宾馆和单位报备,主动配合落实管控措施。

总之 ,尽管当前的疫情防控不再特别严格,但对于济南大学而言,校外人员的进入仍然需要遵循一定的规定和程序。通过合理的安排和管理 ,可以确保外来人员的顺利访问 ,同时保障校园的安全和秩序 。

022年春节从山东济南回重庆需要做核酸检测,具体要求如下:市外来渝返渝人员总体要求所有市外来渝返渝人员均需主动在24小时内完成1次核酸检测。低风险地区来渝的具体规定 无本土病例和中、高风险地区的地市:来自此类地区的人员需在抵渝后24小时内完成1次核酸检测。

不需要 。截止到2022年12月9日,防疫政策新10条规定 ,不再对跨地区流动人员查验核酸检测阴性证明 、健康码和行程卡,不再开展落地检。现在放开了,返乡后不再提前报备 ,但是要做好自我监测,自觉戴口罩、勤洗手、不聚集,做好自身防护。

低风险人民南不需要隔离首先对于这些外来人员有一些人员是需要被隔离 ,已经有一些人员是不需要被隔离的,那么我们就需要对他们做一个分类 。那么首先如果不是从国外回来的人员,他们是不需要做隔离的。因为现在中国有很多地方都是处于低风险地区 ,并且他们的那个地方患者率为0。

哪些省出现疫情

〖壹〗 、截至2025年8月,国内基孔肯雅热疫情主要集中于广东省,河南省被列为Ⅱ类流行风险区 。 广东省疫情分布: 病例分布在佛山(2770例)、广州(65例)、东莞和中山(各11例) 、深圳/江门/肇庆(各6例) 、梅州(5例)、珠海/惠州(各4例)、潮州(2例) 、阳江/云浮(各1例)共13个城市 ,其中佛山占比超95%。

〖贰〗、吉林“1传19”超级传播事件由1名黑龙江省输入无症状感染者引发 ,其通过培训授课活动导致吉林省3市19人感染,感染者中绝大多数为60岁以上老人,传染链源头指向黑龙江省望奎县 ,与大连疫情毒株同源。

〖叁〗、025年8月25日至31日期间,广东省报告登革热本地病例的城市包括:广州 、深圳、潮州、佛山 、中山、汕头、湛江 、云浮、珠海、东莞 、江门 、河源、惠州、汕尾 、阳江、茂名、肇庆 、清远和揭阳 。

〖肆〗、江苏省是近来全国疫情最为严重的省份之一 。根据最新的中高风险区域名单,江苏省拥有2个高风险地区和50个中风险地区。8月1日 ,江苏新增40例本土确诊病例,其中11例为轻型,29例为普通型。同时 ,新增2例本土无症状感染者,以及3例境外输入确诊病例 。

〖伍〗、湖北省 河南省 山东省 陕西省 这些省份在全国范围内经历了多次疫情的冲击。根据疫情相关的信息,新冠病毒在过去三年里肆虐全国 ,今年国内的疫情形势一直较为严峻,疫情不断反弹。几乎所有省份都遭受了疫情的侵袭,这使得大家的生活出现了间断 。

〖陆〗 、全国经历多次疫情的省份有湖北省、河南省、山东省 、陕西省等。

文章推荐

  • 【近来什么地区疫情严重,当前哪里疫情严重】

    本文目录一览:〖壹〗、济南防疫政策〖贰〗、3月以来本土疫情累计报告感染者超15000例,波及28省份〖叁〗、山东济南是低风险地区吗〖肆〗、中国哪个省依然疫情管控〖伍〗、济南防疫外来人员最新规定〖陆〗、哪些省出现疫情济南防疫政策〖壹〗、此次济南瘟疫突袭后...

    2026年04月10日
    0
  • 河南疫情死亡地区(河南疫情死亡病例是哪里的)

    本文目录一览:〖壹〗、济南防疫政策〖贰〗、3月以来本土疫情累计报告感染者超15000例,波及28省份〖叁〗、山东济南是低风险地区吗〖肆〗、中国哪个省依然疫情管控〖伍〗、济南防疫外来人员最新规定〖陆〗、哪些省出现疫情济南防疫政策〖壹〗、此次济南瘟疫突袭后...

    2026年04月10日
    0
  • 山东疫情地区通知今天(山东疫情最新消息今天新增多少?)

    本文目录一览:〖壹〗、济南防疫政策〖贰〗、3月以来本土疫情累计报告感染者超15000例,波及28省份〖叁〗、山东济南是低风险地区吗〖肆〗、中国哪个省依然疫情管控〖伍〗、济南防疫外来人员最新规定〖陆〗、哪些省出现疫情济南防疫政策〖壹〗、此次济南瘟疫突袭后...

    2026年04月10日
    0
  • 疫情地区保税仓/疫情期间保税仓

    本文目录一览:〖壹〗、济南防疫政策〖贰〗、3月以来本土疫情累计报告感染者超15000例,波及28省份〖叁〗、山东济南是低风险地区吗〖肆〗、中国哪个省依然疫情管控〖伍〗、济南防疫外来人员最新规定〖陆〗、哪些省出现疫情济南防疫政策〖壹〗、此次济南瘟疫突袭后...

    2026年04月10日
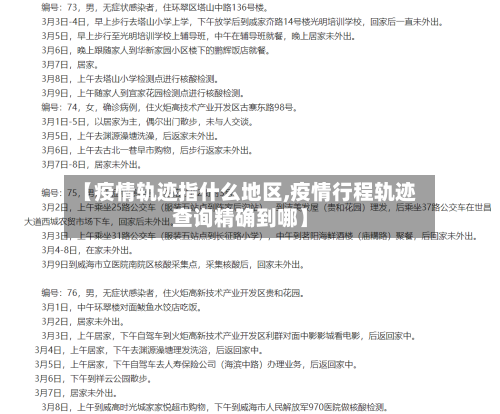
    1