鹰潭地区疫情最新数据/鹰潭市最新消息

本文目录一览:

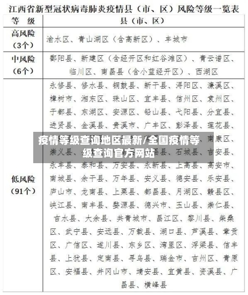
江西疫情在哪里

〖壹〗、新增本土确诊病例 新增1例 ,位于南昌市 ,为管控区筛查发现,临床分型为轻型 。当日新增治愈出院6例(南昌市5例 、九江市1例) 。截至2022年3月29日24时,全省累计报告本土确诊病例1028例 ,累计出院980例,累计死亡1例,现有本土住院确诊病例47例。

〖贰〗、022年11月5日0-24时 ,江西省新增本土确诊病例1例(萍乡市1例,在安源区)。

〖叁〗、总结江西省当前疫情以南昌市为主,需持续强化区域管控与个人防护 。公众应保持警惕 ,严格遵守防控要求,通过科学防护 、主动配合与责任担当,共同阻断疫情传播链条 ,争取早日实现动态清零目标。

鹰潭哪里疫情严重

〖壹〗、贵溪市、余江区 、信江新区。鹰潭,江西省辖地级市,“涟漪旋其中 ,雄鹰舞其上 ”而得市名 ,是长江中游城市群重要成员,地处武夷山脉向鄱阳湖平原过渡的交接地带 。通过查询鹰潭市疫情防控部门显示,截止2022年9月7日贵溪市、余江区、信江新区被划分为高 、中风险地区 ,累计确诊病例48例,现有确诊病例3例。

〖贰〗、鹰潭市贵溪市。江西,简称赣 ,中国23个省之一,省会南昌 。通过查询相关资料显示,截止到2022年8月16日 ,江西省新增本土无症状感染者152例,其中鹰潭市44例,均在贵溪市 ,鹰潭市贵溪市新增本土无症状感染者比较多,疫情最严重。

〖叁〗、不能。鹰潭市月湖区位于江西省东北部,截止到2022年9月7日 。鹰潭市月湖区属于中高风险地区 ,疫情严重 ,为及时全面排查疫情风险隐患,以最快速度彻底阻断疫情传播途径,经研究决定 ,汽车暂时停止运行,不能做汽车,实施封闭管理。

〖肆〗 、信江新区疫情防控指挥部办公室2022年9月27日【相关内容拓展阅读】_9月25日0时起鹰潭月湖区及信江新区部分区域实行临时管控: ,即可查看详情。

9月27日鹰潭信江新区公布2例无症状感染者涉疫高风险场所

〖壹〗 、_信江新区2例无症状感染者涉疫高风险场所公布:近期,信江新区在区域核酸筛查中发现2例无症状感染者 。其行程轨迹分别如下:无症状感染者1:9月23日到过中童车管所、瀚宫尚城 。9月24日到过杏园菜场、三味斋包子铺 、金山弄郑国华诊所、建设路惠佳电脑城、鑫琥广场 、高新区汽车站新起点修理厂、中央公馆。

〖贰〗、022年9月27日0-24时,江西省新增本土无症状感染者4例 ,其中鹰潭市1例,在月湖区;吉安市3例,均在泰和县。解除隔离医学观察12例 ,其中赣州市5例,其中章贡区2例 、宁都县3例;吉安市7例,其中吉州区2例、永丰县5例 。

〖叁〗、新增本土无症状感染者情况2022年9月27日0-24时 ,江西省新增本土无症状感染者4例 ,其中鹰潭市1例,位于月湖区(信江新区);吉安市3例,均在泰和县。解除隔离医学观察12例 ,其中赣州市5例(章贡区(经开区)2例 、宁都县3例),吉安市7例(吉州区2例、永丰县5例)。

〖肆〗、022年9月26日0-24时,江西省新增本土无症状感染者5例 ,其中鹰潭市1例,在月湖区;吉安市4例,均在泰和县 。解除隔离医学观察40例 ,其中鹰潭市1例,在贵溪市;赣州市14例,其中章贡区6例 、宁都县8例;吉安市25例 ,其中吉州区1例 、新干县1例、永丰县23例。

〖伍〗、022年9月进贤没有疫情,但是江西省有疫情。2022年9月26日0-24时,江西省新增本土无症状感染者5例 ,其中鹰潭市1例 ,在月湖区(信江新区);吉安市4例,均在泰和县 。

江西鹰潭疫情严重吗

〖壹〗 、严重。据国家疫情防控局发布截止到2022年8月28日,有7人确诊 ,累计确诊48例。鹰潭共有中风险地区56处,高风险地区29处,属于疫情严重 。鹰潭 ,江西省辖地级市,“涟漪旋其中,雄鹰舞其上 ”而得市名 ,是长江中游城市群重要成员,地处武夷山脉向鄱阳湖平源过渡的交接地带,辖区属亚热带湿润季风温和气候。

〖贰〗、你好 ,你想问江西鹰潭市是疫区么?江西鹰潭市是疫区。江西省发布通告2022年8月29日0-24时,江西省新增本土无症状感染者35例,其中鹰潭市31例 ,疫情较为严重 ,所以江西鹰潭市是疫区 。

〖叁〗、不严重 。根据疫情实施大数据报告中可知,鹰潭疫情连续数日无新增本土感染者,因此疫情不严重。鹰潭 ,江西省辖地级市,“涟漪旋其中,雄鹰舞其上”而得市名 ,是长江中游城市群重要成员;地处武夷山脉向鄱阳湖平原过渡的交接地带,辖区属亚热带湿润季风温和气候;截至2019年,辖2区1市 ,总面积3557平方千米。

〖肆〗 、这种说法不准确,一般人可以去鹰潭 。不过可能存在去的人相对少的情况,原因如下:城市规模小:鹰潭是江西较小的城市 ,在城市知名度和资源丰富度等方面,相比一些大城市缺乏吸引力,很多人可能不会将其作为出行的首选目的地。

文章推荐

  • 疫情地区快递发货咋办(疫情期间快递发货)

    本文目录一览:〖壹〗、江西疫情在哪里〖贰〗、鹰潭哪里疫情严重〖叁〗、9月27日鹰潭信江新区公布2例无症状感染者涉疫高风险场所〖肆〗、江西鹰潭疫情严重吗江西疫情在哪里〖壹〗、新增本土确诊病例新增1例,位于南昌市,为管控区筛查发现,临床分型为轻型...

    2026年04月12日
    0
  • 抖音添加疫情地区(如何在抖音增加地址)

    本文目录一览:〖壹〗、江西疫情在哪里〖贰〗、鹰潭哪里疫情严重〖叁〗、9月27日鹰潭信江新区公布2例无症状感染者涉疫高风险场所〖肆〗、江西鹰潭疫情严重吗江西疫情在哪里〖壹〗、新增本土确诊病例新增1例,位于南昌市,为管控区筛查发现,临床分型为轻型...

    2026年04月12日
    0
  • 济宁地区疫情图/济宁地区疫情分布

    本文目录一览:〖壹〗、江西疫情在哪里〖贰〗、鹰潭哪里疫情严重〖叁〗、9月27日鹰潭信江新区公布2例无症状感染者涉疫高风险场所〖肆〗、江西鹰潭疫情严重吗江西疫情在哪里〖壹〗、新增本土确诊病例新增1例,位于南昌市,为管控区筛查发现,临床分型为轻型...

    2026年04月12日
    5
  • 无疫情地区医院(无疫情病例)

    本文目录一览:〖壹〗、江西疫情在哪里〖贰〗、鹰潭哪里疫情严重〖叁〗、9月27日鹰潭信江新区公布2例无症状感染者涉疫高风险场所〖肆〗、江西鹰潭疫情严重吗江西疫情在哪里〖壹〗、新增本土确诊病例新增1例,位于南昌市,为管控区筛查发现,临床分型为轻型...

    2026年04月12日
    8