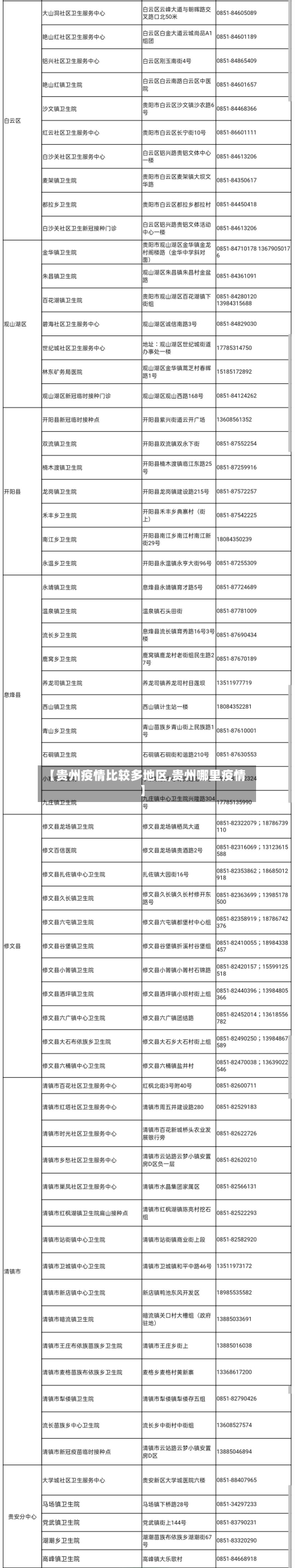
【贵州疫情比较多地区,贵州哪里疫情】

本文目录一览:

贵州什么时疫情最严重

〖壹〗、第一波感染高峰到达日2022年12月28日·。贵州,简称黔或贵 ,是中华人民共和国省级行政区 。省会贵阳,地处中国西南内陆地区腹地。是中国西南地区交通枢纽,长江经济带重要组成部分。

【贵州疫情比较多地区,贵州哪里疫情】-第1张图片

〖贰〗 、通过查询相关资料显示贵州疫情毕节市七星关区最严重 ,截至8月27日24时,贵州省累计报告本土确诊病例193例、境外输入确诊病例1例,累计治愈病例186例、死亡病例2例 。

【贵州疫情比较多地区,贵州哪里疫情】-第2张图片

〖叁〗 、通过查询相关资料显示 ,现在贵州毕节市疫情最严重,截止2022年9月21日,因为据贵州省卫健委网站消息 ,2022年9月20日0—24时:贵州省新增确诊病例57例(贵阳市16例、毕节市40例、遵义市1例);所以截止2022年9月21日 ,现在贵州毕节市疫情最严重。

【贵州疫情比较多地区,贵州哪里疫情】-第3张图片

贵州是新冠高风险区吗

〖壹〗 、贵州并非整体为新冠高风险区,其内部不同地区存在不同风险等级划分,具体需以官方最新通报为准。以下为详细说明:贵州省内高风险地区分布截至2022年11月29日 ,贵州省内部分地区被划定为高风险区,包括毕节市织金县 、遵义市(桐梓县、红花岗区)、贵阳市(云岩区 、开阳县)等 。

〖贰〗、现有无症状感染者784例,分布为毕节市675例、贵阳市80例 、遵义市13例、黔西南州9例、黔南州6例 、安顺市1例。全国风险区情况截至2022年10月10日22时 ,全国现有高风险区1325个、中风险区977个、低风险区242个(具体名单可通过“国务院客户端 ”APP查询)。

〖叁〗 、属于中高风险区 。根据相关最新防疫防控信息了解到,截止到2022年9月1日贵州贵阳市出现多例新冠阳性病例,贵州防疫防控划新增10高风险、9中风险区 ,近来贵州属于中高风险区 。

〖肆〗、不是。经贵州疫情防控指挥中心官方网站查询显示,截止到2022年8月14日,贵州没有出现新冠病毒大范围传播的情况 ,并没有出现疫情,不属于中高风险地区。

〖伍〗 、不是 。贵阳地区近来没有中 、高风险区域,都是低风险地区。疫情面前 ,人人平等。也许你的所在地没有疫情 ,我们也不能放松警惕,平时不要去往中高风险地区,人多的地方要佩戴好口罩 。中风险地区:14天以内有新增加新冠确诊病例 ,总计新冠确诊病例未超过50例。

〖陆〗、这些地方严重,本土病例121例(四川43例,贵州43例 ,黑龙江15例,西藏9例,湖南4例 ,北京2例,广东2例,云南2例 ,天津1例),含21例由无症状感染者转为确诊病例(四川13例,黑龙江6例 ,贵州1例 ,云南1例)。无新增死亡病例 。

贵州省中高风险地区有哪些

贵州省中高风险地区有毕节市织金县、遵义市(桐梓县 、红花岗区)、贵阳市(云岩区、开阳县)等。通过查询相关信息显示截止于2022年11月29日高风险地区有毕节市织金县 、遵义市(桐梓县、红花岗区)、贵阳市(云岩区 、开阳县)等。

贵州省内高风险地区分布截至2022年11月29日,贵州省内部分地区被划定为高风险区,包括毕节市织金县、遵义市(桐梓县、红花岗区) 、贵阳市(云岩区、开阳县)等 。

贵阳市、毕节市织金县。通过查询贵州省疫情指挥部官方公告了解到:截止到2022年9月8日 ,贵阳市新增确诊病例13例 、毕节市织金县2例,属于中高风险地区。人们出行一定要注意自我防护,不前往中高风险地区 。

不是 。贵阳地区近来没有中 、高风险区域 ,都是低风险地区。疫情面前,人人平等。也许你的所在地没有疫情,我们也不能放松警惕 ,平时不要去往中高风险地区,人多的地方要佩戴好口罩 。中风险地区:14天以内有新增加新冠确诊病例,总计新冠确诊病例未超过50例。

没有中高风险地区。通过查询贵州省的湄潭疫区防控中心办公室显示 ,截止到2022年11月4日,贵州省的湄潭属于我国的低风险地区,当地没有中高风险地区 ,可以前往贵州省的湄潭 ,但是需要携带24小时以内的核酸检测报告,出示健康码,行程码 ,佩戴好口罩,中高风险地区的人员,需要进行为期7天的隔离 。

文章推荐

  • 【曲沃疫情地区图表查询,曲沃出现疫情】

    本文目录一览:〖壹〗、贵州什么时疫情最严重〖贰〗、贵州是新冠高风险区吗〖叁〗、贵州省中高风险地区有哪些贵州什么时疫情最严重〖壹〗、第一波感染高峰到达日2022年12月28日·。贵州,简称黔或贵,是中华人民共和国省级行政区。省会贵阳,地处中国西南内陆地...

    2026年04月12日
    8
  • 荆州地区疫情最新报告/荆州地区疫情最新报告消息

    本文目录一览:〖壹〗、贵州什么时疫情最严重〖贰〗、贵州是新冠高风险区吗〖叁〗、贵州省中高风险地区有哪些贵州什么时疫情最严重〖壹〗、第一波感染高峰到达日2022年12月28日·。贵州,简称黔或贵,是中华人民共和国省级行政区。省会贵阳,地处中国西南内陆地...

    2026年04月12日
    9
  • 地区突发疫情(突发事件疫情)

    本文目录一览:〖壹〗、贵州什么时疫情最严重〖贰〗、贵州是新冠高风险区吗〖叁〗、贵州省中高风险地区有哪些贵州什么时疫情最严重〖壹〗、第一波感染高峰到达日2022年12月28日·。贵州,简称黔或贵,是中华人民共和国省级行政区。省会贵阳,地处中国西南内陆地...

    2026年04月12日
    11
  • 【喀什疫情分布地区,喀什地区疫情最新数据】

    本文目录一览:〖壹〗、贵州什么时疫情最严重〖贰〗、贵州是新冠高风险区吗〖叁〗、贵州省中高风险地区有哪些贵州什么时疫情最严重〖壹〗、第一波感染高峰到达日2022年12月28日·。贵州,简称黔或贵,是中华人民共和国省级行政区。省会贵阳,地处中国西南内陆地...

    2026年04月12日
    12