疫情重点地区报告(疫情重点地区报告怎么写)

本文目录一览:

国家卫生健康委今起每天通报无症状感染者情况

〖壹〗、从4月1日起 ,国家卫生健康委在每天疫情通报中公布无症状感染者相关情况,旨在提高公众警惕性,防止疫情反弹。 以下为具体信息梳理:无症状感染者定义新冠病毒无症状感染者指无发热 、咳嗽、咽痛等可自我感知或临床识别的症状与体征 ,但呼吸道等标本新冠病毒病原学检测呈阳性者 。

疫情重点地区报告(疫情重点地区报告怎么写)-第1张图片

〖贰〗、月1日起国家卫健委将在每天疫情通报中公布无症状感染者的报告 、转规和管理情况。具体信息如下:公布背景与目的:国家卫生健康委疾控局局长常继乐表示,卫健委一直高度重视无症状感染者相关情况,坚持从严管理无症状感染者及其密切接触者。

〖叁〗 、无症状感染者数量情况根据国家卫健委官方网站发布的《关于新型冠状病毒无症状感染者的防控工作答问》 ,截至3月30日24时,我国接受医学观察的无症状感染者为1541例,其中境外输入205例 。从4月1日起 ,国家卫健委将在每天疫情通报中公布无症状感染者的报告、转归和管理情况。

报备表里面的涉及重点地区填什么

就是你经过疫情重点地区。你返乡的时候需要像村里报备你的行程 ,你经过的疫情重点地区都需要填上 。新冠报备是指如果有与确诊患者以及疫情发生地有过关联,要及时向所在地社区及村委会进行报告。有到过中高风险地区、境外回来等等都需要报备。

电话报备:直接拨打居住地社区电话进行报备 。扫码登记:在住宅区(院落)入口处扫描指定二维码完成报备 。居住地登记:前往居住小区(院落)门口的登记处,填写《成都市新型冠状病毒感染的肺炎疫情防控小区(院落)排查登记表》。建议无接触报备:为降低接触感染风险 ,优先采用电话 、扫码等无接触方式报备。

高风险地区(21个):北京市朝阳区(12个):高碑店(地区)乡方家园社区;建外街道北郎东社区;金盏(地区)乡金盏嘉园二社区;劲松街道农光东里社区,农光里社区;潘家园街道松榆里社区,松榆西里社区 ,潘家园社区;十八里店(地区)乡周家庄中路19号院,吕家营村,周家庄村;双井街道广和南里二条 。

备案申请表填写要点备案表共包含六个部分 ,需重点填写以下内容:基础信息 模型名称与版本:填写大模型的全称及版本号(如“DeepSeek R1 v0”)。开发主体:明确模型研发企业或机构的名称、统一社会信用代码及联系方式。

轨迹重合人员:与阳性感染者、确诊病例轨迹有交集者,需第一时间“双报备 ”,不得隐瞒 。中高风险地区人员:根据旅居史风险等级 ,分类落实隔离或健康监测(详见下文“分类管控措施”)。报备方式社区报备 线下:抵达天津后,直接联系居住地所属社区居委会或村委会,填写报备登记表。

2021关于大连市等重点地区来澄返澄人员健康管理的通告

021年江阴市针对大连市等重点地区来澄返澄人员健康管理通告的核心内容如下:重点地区与风险等级11月5日 ,辽宁省大连市庄河市城关街道海洋村沙岗屯 、新华街道小寺社区 ,以及河南省周口市扶沟县南关社区被调整为中风险地区 。通告针对上述地区及其他国内疫情重点地区来澄返澄人员提出管理要求。

重点人员主动报告要求 时间范围:10月28日以来有常州市旅居史的人员。重点对象:有常州市中风险地区旅居史的人员;与确诊病例(含无症状感染者)轨迹交叉的人员 。报告方式:立即向所在村(社区)、单位、属地疫情防控指挥部或入住酒店报告。配合措施:主动配合社区落实隔离管控 、核酸检测、健康监测等防控措施。

天津市旅居史人员:2021年12月25日以来有天津市旅居史人员,以及与确诊病例(含无症状感染者)有轨迹交叉的人员,需立即向所在村(社区)、单位 、属地疫情防控指挥部或入住酒店报告 ,并配合落实隔离管控、核酸检测、健康监测等措施 。

重点地区来锡返锡人员主动报备要求涉及人员范围:12月8日以来有陕西省西安市旅居史的人员,以及近期有其他涉疫地区旅居史的人员 。报备要求:来锡返锡后需立即向所在社区 、单位 、属地疫情防控指挥部或入住酒店报备,并配合落实核酸检测、健康管理等防控措施。

报备方式:需在入住前向居住地所在社区、村居委会进行报备。目的:以便社区进行健康管理 ,确保疫情防控工作的有效进行 。重点地区:报备对象:从重点地区来返的人员。报备方式:需提前向居住地所在社区(村) 、单位或宾馆酒店进行报备。

现就有关事项通告如下:举报内容◆14天内有疫情中高风险地区旅居史的人员到坊子区后没有及时到社区报备的情况 。

全国疫情比较多前五个城市?

〖壹〗、中国最新的城市新冠疫情最为严重的前三位,非广州、重庆 、北京莫属。广州市。11月22日,广州市新增本土确诊722例 ,新增本土无症状感染者7735例 。近半个月来,广州疫情居高不下,广州卫健委也在疫情防控发布会上坦言到广州正面临着防疫三年来 ,最复杂、最严峻的疫情。广州本轮疫情最严重的地方,在海珠区,那里 ,有非常多的城中村。

〖贰〗、近来我国疫情较严重的五个城市新疆乌鲁木齐 、江西吉安、黑龙江大庆、海南海口 、内蒙古赤峰 。

〖叁〗、中国疫情严重的七个城市包括武汉、上海 、广州 、深圳、北京、重庆和成都。这些城市在过去的一段时间内 ,由于各种原因,疫情形势较为严峻。武汉作为疫情最初爆发的城市,受到了广泛的关注 。在初期 ,武汉的疫情形势异常严峻,但随着全国上下的共同努力和有效防控措施的实施,疫情逐渐得到了控制 。

疾控中心关于疫情防控工作情况汇报范文

疾控中心关于疫情防控工作情况汇报尊敬的领导 、各位同事:在疫情防控的关键时期 ,疾控中心积极响应上级号召,迅速行动,全面落实各项防控措施 ,全力保障人民群众的生命安全和身体健康。

在疫情防控期间,市疾控中心的共产党员同志们冲在前,做表率 ,切实发挥了先锋模范作用。

组织区新闻中心、广播电视台及其新媒体围绕新型冠状病毒科普知识、应知应会 、疫情防控、众志成城抗击疫情等方面,精心制作图文并茂、影音俱全的宣传内容数百条,把区委部署 、基层经验、爱心行动、食用野生动物风险提示等声音第一时间传播出去 。

疫情防控工作总结通用范文1 根据市局工作要求和区新型冠状病毒感染的肺炎疫情处置工作领导小组安排 ,我们全力做好新型冠状病毒感染的肺炎疫情防控物资保障工作 ,现将工作情况总结汇报如下。 主要工作情况 (一)强化组织保障,突出党建引领作用。应急保障组由副区长某任组长,区应急局局长某任副组长 。

建立组织体系 ,强化领导分工。自武汉发生肺炎疫情以来,疾控中心高度重视新型冠状病毒感染的肺炎疫情防控工作,成立了专项应对肺炎疫情防控工作领导小组 ,分工明确 、职责清晰、落实到人。明确了专家组、流调组 、检验检测组 、消杀组、后勤保障组的成员及责任 。

文章推荐

  • 广安地区今日疫情(广安最新疫情公告)

    本文目录一览:〖壹〗、国家卫生健康委今起每天通报无症状感染者情况〖贰〗、报备表里面的涉及重点地区填什么〖叁〗、2021关于大连市等重点地区来澄返澄人员健康管理的通告〖肆〗、全国疫情比较多前五个城市?〖伍〗、疾控中心关于疫情防控工作情况汇报范文国家卫生健康委今起每天通报无症状感染者...

    2026年04月16日
    0
  • 清明过后疫情反弹地区/2021疫情反弹

    本文目录一览:〖壹〗、国家卫生健康委今起每天通报无症状感染者情况〖贰〗、报备表里面的涉及重点地区填什么〖叁〗、2021关于大连市等重点地区来澄返澄人员健康管理的通告〖肆〗、全国疫情比较多前五个城市?〖伍〗、疾控中心关于疫情防控工作情况汇报范文国家卫生健康委今起每天通报无症状感染者...

    2026年04月16日
    0
  • 疫情地区图怎么画(疫情地图如何绘制)

    本文目录一览:〖壹〗、国家卫生健康委今起每天通报无症状感染者情况〖贰〗、报备表里面的涉及重点地区填什么〖叁〗、2021关于大连市等重点地区来澄返澄人员健康管理的通告〖肆〗、全国疫情比较多前五个城市?〖伍〗、疾控中心关于疫情防控工作情况汇报范文国家卫生健康委今起每天通报无症状感染者...

    2026年04月16日
    0
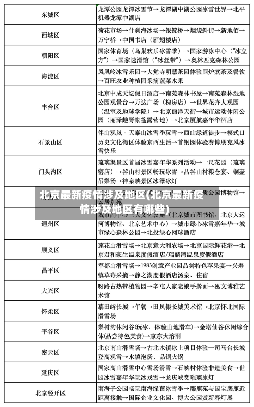
  • 北京最新疫情涉及地区(北京最新疫情涉及地区有哪些)

    本文目录一览:〖壹〗、国家卫生健康委今起每天通报无症状感染者情况〖贰〗、报备表里面的涉及重点地区填什么〖叁〗、2021关于大连市等重点地区来澄返澄人员健康管理的通告〖肆〗、全国疫情比较多前五个城市?〖伍〗、疾控中心关于疫情防控工作情况汇报范文国家卫生健康委今起每天通报无症状感染者...

    2026年04月16日
    0