广州疫情封锁地区地图/广州疫情封路地图

本文目录一览:

2022年封城的城市有哪些?

〖壹〗、西安:作为中国历史悠久的古城 ,西安在2022年因新冠疫情而采取封城措施,以控制病毒的传播。在封城期间,市民遵守政府规定 ,居家隔离 ,以保护自己和他人的健康 。 郑州:作为河南省的省会,郑州在2022年也经历了封城。这一措施是为了防止疫情进一步扩散,确保市民的安全。

广州疫情封锁地区地图/广州疫情封路地图-第1张图片

〖贰〗 、022年封城的城市有上海 ,深圳,东莞,长春市 ,吉林市等等 。封城是指用强制力量使该城市与外界断绝联系或往来 。主要是阻止人员,交通工具通行的行动。按空间,分为地面封锁 ,海上封锁,空中封锁和立体封锁等。按规模,分为战略封锁 ,战役封锁和战术封锁 。

〖叁〗、022年封城的城市有西安、郑州 、天津等多个城市。在2022年,由于新冠疫情的影响,一些城市采取了封城措施以遏制疫情的扩散。西安是中国的一个历史文化名城 ,也是旅游热点城市 。然而 ,在特定的疫情形势下,西安为了控制疫情传播,曾经实施了封城措施。

〖肆〗、022年 ,中国采取封城措施的城市主要包括上海、深圳 、东莞、长春市和吉林市等。封城通常指通过强制手段断绝城市与外界的人员和交通往来,以阻止疫情扩散 。封城期间,各地会根据疫情风险等级采取不同的防控策略 ,包括“外防输入”、“内防扩散 ”等,并依据疫情发展情况调整风险等级和相应的防控措施。

缅甸曼德拉、掸邦等地被封锁,近百名警察被确诊!

缅甸曼德勒、掸邦等地因疫情采取封锁措施,部分地区警察确诊新冠肺炎病例数量较多 ,但未明确提及“近百名警察确诊”整体情况,不过存在警察群体大规模感染现象。具体内容如下:缅甸多地封锁情况 自5月下旬以来,军方下令封锁了实皆 、曼德勒 、巴果和伊洛瓦底地区以及钦邦和掸邦的26个城镇 。

据称 ,缅甸政府本月8日派遣数百名军人进入果敢,与当地武装部队爆发战斗。果敢是缅甸掸邦的第一特区,实行高度自治 ,拥有军队并自行管理内部事务。8月7日 ,缅甸军方以果敢枪械修理厂制造毒品为由,派出30名警察欲搜查该厂,遭到拒绝 。

应该是缅甸果敢比较好吧 ,毕竟缅甸国内的治安是相对来讲比较好一些的 。果敢比较安全,在小勐拉的外国人经常被佤联军、同盟军绑架,小勐拉警察局也随便抓人 ,鲍家彭家不知害了多少人,害的都是和这二家有交情的外国人,所以国人去了小勐拉及佤邦千万别和鲍彭二家打交道才保平安。果敢的治安好一些。

广州疫情大爆发是什么时候开始

广州此次疫情始发于国庆期间 ,自10月23日突然爆发于海珠区 。从11月5日开始,新增破千;8日开始破两千;10日之后破三千。官方定义为“疫情三年最严峻的一次”,全市90%新增集中在海珠区 ,海珠80%新增就在康鹭片区、客村 、大塘这三大城中村区域。

广州疫情开始大爆发是从2022年10月28日开始的,每天都是向上攀升的数据,一直到比较高值3024例 ,就是11月8日那天 。广州疫情从11月16号开始 ,已连续7天新增感染人数超过8000例。

002年,SARS事件在中国广东顺德首次爆发。此疫情迅速蔓延至东南亚乃至全球,直到2003年7月5日 ,台湾地区宣布解除非典警报,全球首次非典流行宣告结束 。2003年11月,广州再次出现零星病例 ,2004年3月,北京发现SARS疑似病例,但均未再次演变成大规模疫情。2002年的非典疫情给全球带来了前所未有的公共卫生挑战。

疫情放开后 ,不同地区的集中爆发时间有所差异 。 在广州、北京和上海等北方城市,第一波感染的爆发时间主要集中在2022年12月中下旬,即元旦节前后。 第二波感染的爆发时间通常出现在2023年的3月至4月 ,正值清明节前后。

0月中旬爆发 。根据广州疫情新增本土人数显示2022年10月中旬新增本土人数开始剧烈增加 。广州,简称“穗 ”,别称羊城、花城 ,是广东省辖地级市 、广东省省会、副省级市、国家中心城市 、超大城市、广州都市圈核心城市 ,国务院批复确定的中国重要的中心城市、世界商贸中心和综合交通枢纽。

文章推荐

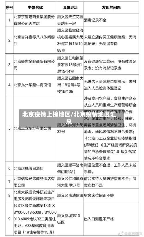
  • 北京疫情上榜地区/北京疫情地区汇总

    本文目录一览:〖壹〗、2022年封城的城市有哪些?〖贰〗、缅甸曼德拉、掸邦等地被封锁,近百名警察被确诊!〖叁〗、广州疫情大爆发是什么时候开始2022年封城的城市有哪些?〖壹〗、西安:作为中国历史悠久的古城,西安在2022年因新冠疫情而采取封城措施,以控制病毒的传播...

    2026年04月18日
    0
  • 邯郸疫情新增地区(邯郸疫情新增地区最新消息)

    本文目录一览:〖壹〗、2022年封城的城市有哪些?〖贰〗、缅甸曼德拉、掸邦等地被封锁,近百名警察被确诊!〖叁〗、广州疫情大爆发是什么时候开始2022年封城的城市有哪些?〖壹〗、西安:作为中国历史悠久的古城,西安在2022年因新冠疫情而采取封城措施,以控制病毒的传播...

    2026年04月18日
    0
  • 【全国地区新型疫情,全国新型疫情最新动态地图】

    本文目录一览:〖壹〗、2022年封城的城市有哪些?〖贰〗、缅甸曼德拉、掸邦等地被封锁,近百名警察被确诊!〖叁〗、广州疫情大爆发是什么时候开始2022年封城的城市有哪些?〖壹〗、西安:作为中国历史悠久的古城,西安在2022年因新冠疫情而采取封城措施,以控制病毒的传播...

    2026年04月18日
    0
  • 【全球富豪国家地区疫情,全球富豪分布】

    本文目录一览:〖壹〗、2022年封城的城市有哪些?〖贰〗、缅甸曼德拉、掸邦等地被封锁,近百名警察被确诊!〖叁〗、广州疫情大爆发是什么时候开始2022年封城的城市有哪些?〖壹〗、西安:作为中国历史悠久的古城,西安在2022年因新冠疫情而采取封城措施,以控制病毒的传播...

    2026年04月18日
    0