本文目录一览:
- 〖壹〗、山西太原属于什么风险区域呢
- 〖贰〗 、太原是否低风险地区
- 〖叁〗、山西省太原市义井佳园算什么风险
- 〖肆〗、太原市尖草坪区风险等级
山西太原属于什么风险区域呢
答案:山西省的太原市 、大同市、临汾市等城市位于地震带 。详细解释如下:山西省位于华北地震区 ,该区域包含多个地震带。其中,太原市、大同市和临汾市是山西省内位于地震带的几个主要城市。这些城市都处于地质构造相对活跃的区域,因此存在一定的地震风险 。

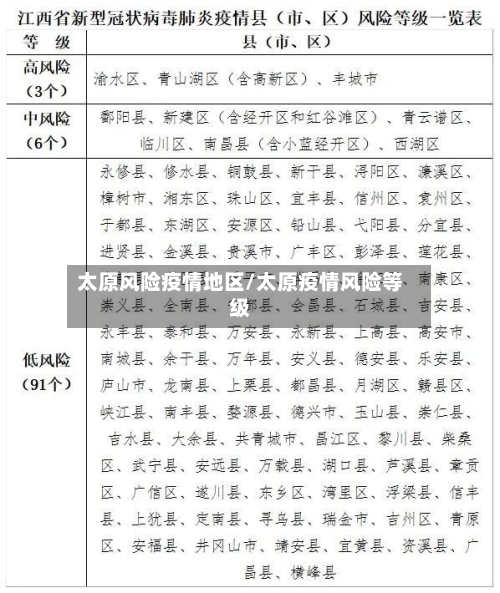
太原市晋源区3个高风险区调整为中风险区 ,万柏林区3个中风险区、晋源区5个中风险区调整为低风险区,其他区域风险等级不变。具体调整情况如下:高风险区调整为中风险区 晋源区:琳龙苑5号楼 、北河下村、翡翠山庄小区。

太原:作为山西省的省会,太原位于山西地震带的一个重要区域,地壳运动较为活跃。大同:大同也是山西地震带上的一个重要城市 ,地震活动相对频繁 。临汾:临汾地区同样位于山西地震带上,存在较高的地震风险。

太原是否低风险地区
太原市属于低风险疫情地区,基本已经放开了。疫情高中低风险地区划分标准是依照一个街道或乡镇在14天之内有没有新冠的确诊病例、有多少确诊病例 ,来划分高中低风险等级地区,而且具体的划分标准还需要依据新冠肺炎疫情转变进行适时调整 。低风险地区实行严防输入 、统筹兼顾的举措,取消街道通行限制 ,并且全面恢复生产生活秩序。
是,根据太原市疫情防控领导小组办公室发布消息了解到,太原是低风险地区 ,低风险区指的是高风险区所在的县(市、区、旗)除去高风险区以外的地区划定为低风险区,对于低风险区实行“个人防护 、避免聚集 ”的防控措施。
低风险区 。高风险区:划分标准。病例和无症状感染者居住地,以及活动频繁且疫情传播风险较高的工作地和活动地等区域 ,划为高风险区。原则上以单元、楼栋为单位划定,根据流调研判结果可调整风险区域范围 。防控措施。实行封控措施,期间“足不出户、上门服务 ”。
从山西太原去成都(四川)不需要隔离,但建议做一次核酸检测 。具体说明如下:隔离政策:山西近来均为低风险地区 ,根据规定,低风险地区来返四川不需要隔离。只有从中高风险地区及所在县(市 、区、旗)旅居史来(返)川后,才需要进行居家或集中隔离 ,直至离开风险地区满14天为止。
低风险地区、中高风险地区。说明太原这个地方是低风险地区,处于解封状态,各大娱乐场所可以随意通行 。而忻州市红码代表该地方处于中高风险地区 ,不可出入各大娱乐场所,需要在家自行隔离。
山西太原属于低风险区域。山西太原疫情最新通报防控政策管控通知通告消息,截止2022年12月14日16时 ,太原共有高风险地区10处,其余区域实行常态化管理 。
山西省太原市义井佳园算什么风险
中高风险。据11月04日10时山西太原疫情最新消息称,累计确诊190例 ,现有确诊13例,是属于中高风险地区,义井佳园琳珑苑位于万柏林区万柏林西中环路与义井街交叉口西北方向200米,是由山西琳龙房地产开发有限公司规划 、开发的小区。
月28日:7:30左右 ,骑电动车送儿子到逍邦幼儿园上学;12:00左右,到义井佳园菜鸟驿站取快递;17:30左右,骑电动车到逍邦幼儿园接儿子;19:00左右 ,到义井佳园底商铺买菜,后回家未外出 。9月29日:上午与儿子共同居家隔离,下午被转运至太原市第四人民医院。
义井佳园没有大红本。通过查询相关资料 ,义井佳园属于义井村的拆迁安置,不属于大产权房,没有大红本 。义井佳园位于太原市晋源区义井街与国兴西巷交叉路口向西北约100米。
义井佳园位于山西省太原市晋源区辖区内。义井佳园就在福山郊野公园入口旁 ,步行可达彩虹步道,离软件园也不远,假如你在软件园E区工作 ,可以每天步行穿过公园去上班 。

太原市尖草坪区风险等级
〖壹〗、太原尖草坪区属于:低风险区域 风险区大概什么时候能解封:一般是14天就可以解封,而具体要看封闭小区是否有新增病例。若是出现1例阳性病例之后,14天之内核酸检测都是阴性,就可以解封。疫情封控区:是指将阳性个案的密切接触者及共同暴露高风险人群的居住点、工作点、活动点及周边区域划为封控区。
〖贰〗 、尖草坪区:山西屯汇果蔬交易中心 。中风险区调整为低冲锋风险区 小店区:太原东高速服务区。尖草坪区:新店小区二期(5号楼) ,太钢青楼宿舍(1111111120号楼及社区食堂),荣兴天顺小区1号楼。其他区域风险等级不变 。
〖叁〗、太原多地划分高、低风险区,部分区域采取静默管理。疫情依旧严峻 ,大家出行一定要做好防护,出行佩戴好口罩,非必要 ,切莫前往风险等级地区。太原可以跨区通行吗? 对解除静默管控区域和未解除静默管控区域的边界加强管理,非必要不跨区流动,跨区流动需持有效证明或通行证 。
〖肆〗 、岁的刘建月是研究生学历 ,身为民革党员,研究古建筑已达20余年,还是太原市“市保”山西私立进山学校旧址的文保员。自从“文物认养 ”政策出台后 ,他多年梦想终于成真:出资120万元认养了太原市尖草坪区一处“区保”——赵家山村天王庙。