未涉疫情地区/非涉疫地区

本文目录一览:

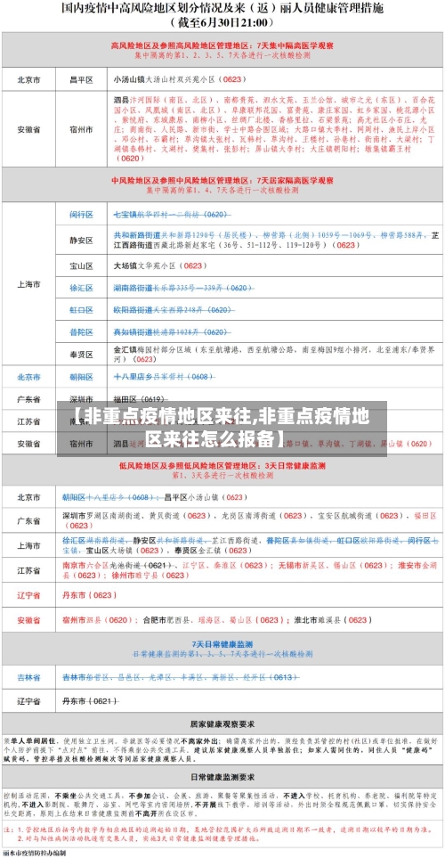
出差返京需要隔离吗?

出差返京是否需要隔离需根据具体情况判断 ,若行程经过病例所在区,需报告社区或单位宾馆并就地隔离;其他情况需遵守以下防疫措施:行程经过病例所在区需立即向社区(村) 、单位或宾馆报告行程,就地自我隔离不外出 ,并配合各项管控措施。若尚未返京 ,应暂缓回京,配合当地防控要求 。

未涉疫情地区/非涉疫地区-第1张图片

出京再返京的北京常住人员:清明期间出京返回后,仍需要落实居家隔离14天的相关要求。按外省市返京人员政策执行 ,居家或集中观察14天。

出差返京:需要隔离14天 。决定出差的在京人士要做好返回隔离14天的准备,即便是前往河北、天津等地,返回也需要隔离 ,具体隔离要求需询问当地社区 。

民航、铁路工作人员:机组及铁路班组人员因岗位刚性需求频繁往返异地,返京后集中居住即可,无需居家隔离。中央单位往返高发地区人员:在京中央单位往返疫情高发地区的工作人员 ,返京后需按规定集中隔离办公和居住,以兼顾单位管理与家庭安全。

自5月1日起,北京居民如果出差前往江西并返回北京 ,且未途径湖北武汉,则无需强制隔离 。对于来自绥芬河的人员,他们回北京同样不需要强制隔离 ,只需进行自我隔离。这一政策的变化反映了当前疫情防控形势的积极进展。北京作为首都 ,采取了更为灵活的措施,以促进经济和生活的正常运行 。

法律分析:如果是二级响应,对国内低风险地区进京 、出差返京人员不再要求居家或集中观察14天 ,正在居家或集中观察的,可以解除观察,但不包括境外、湖北(含武汉市)及其他高、中风险地区返京人员及隔离人员。三级响应。

青岛胶州疫情最新消息(不断更新)

截至近来 ,青岛胶州市没有本土疫情,风险等级为低风险,市民体温正常 、持健康码绿码并做好个人防护即可自由流动 。以下为详细信息:当前疫情状态:根据公开信息 ,胶州市近来无本土确诊病例或无症状感染者报告,整体风险等级为低风险,社会面防控形势稳定。

部分病例曾参与集体活动 ,导致疫情快速扩散。胶州市2022年3月10日:胶州市报告3例确诊病例及1例无症状感染者,轨迹涉及企业、学校、医院及交通枢纽,部分病例与外省输入病例存在关联 。2022年3月9日:胶州市公布确诊病例及无症状感染者行程轨迹 ,提示市民关注农贸市场 、物流园区等重点场所防控。

新增本土确诊病例:2022年3月15日0时至24时 ,青岛市新增本土确诊病例27例,具体分布为:莱西市24例(轻型23例,普通型1例);李沧区2例(均为轻型 ,在集中隔离期间核酸检测发现);胶州市1例(轻型,系莱西疫情关联病例,在集中隔离期间核酸检测发现)。

月10日青岛市新增本土确诊103例、无症状感染者221例 ,疫情形势严峻,呈现多点散发特征,胶州市已采取中小学停课等防控措施 。 具体分析如下:新增病例分布与特征 确诊病例:新增本土确诊103例 ,其中莱西市96例(占93%),市南区、市北区 、黄岛区、胶州市共7例,含8例由无症状感染者转归 。

月10日新增2例确诊 ,疫情与莱西市无关联。防控措施与通报来源所有新增病例均已在定点医院接受隔离治疗,密切接触者实施集中隔离医学观察。官方通报信息来源:中国新闻网及青岛市卫生健康委员会公开数据 。提示:疫情数据随时间动态更新,建议通过青岛市卫健委官方网站或权威媒体获取最新通报。

青岛胶州市致全市人民的一封信内容如下:广大市民朋友们:春回大地 ,携手战疫。近期 ,我市新增多例确诊病例,扰动了大家的生活,也牵动着市委、市政府的心 。

山东青岛是低风险还是中风险地区?

截至2022年2月24日10:00 ,山东青岛全市为低风险地区,暂未调整为中风险地区。具体说明如下:风险等级未调整:根据2022年2月24日10:00的更新信息,青岛因病例活动轨迹清晰 、风险排查管控到位 ,全市暂不调整疫情防控风险等级,也未划定中高风险地区。

青岛行程码上的星号表示当前青岛存在中风险或高风险地区,但并不代表用户实际到访过这些中高风险区域 。具体说明如下:星号的含义行程码(通信大数据行程卡)通过星号“*”标记城市名称的右上角 ,提示该城市辖区内至少有一个中风险或高风险地区。这一标记基于国家卫生健康委每天公布的疫情风险等级数据动态更新。

截至2022年2月24日10:30,青岛市为低风险地区,风险等级暂不调整 。具体说明如下:风险等级未调整:根据2022年2月24日10:30更新的信息 ,青岛市因疫情涉及病例活动轨迹清晰 、风险排查管控到位,总体风险较低,未发生社区传播风险 ,因此暂不调整疫情防控风险等级 ,全市仍为低风险地区。

截至2022年3月1日14:30更新信息,青岛西海岸新区属于低风险地区,健康码不会变色。以下是具体说明:风险等级情况:2022年3月1日14:30的更新信息明确指出 ,截至当时青岛风险等级暂不调整,西海岸新区维持低风险地区状态 。

健康宝怎么知道未见异常

“未见异常 ”状态的判定:行程记录验证:健康宝会查询用户的行程记录,判断用户是否曾到访过中高风险地区或与确诊病例有过接触 。如果用户行程记录显示未涉及风险地区 ,则有助于判定为“未见异常”。风险地区比对:系统会根据最新的风险地区名单,对用户所在地区或曾到访地区进行比对。

未见异常(绿色):可正常出行 。总结:通过支付宝搜索北京健康宝小程序,完成授权与人脸识别后即可查询健康状态 ,结果以红、黄、绿三色标识不同防疫要求。

会,在京心互助上连续打卡14天健康宝会由居家观察变成未见异常。

文章推荐

  • 民权疫情地区有哪些(民权疫情地区有哪些乡镇)

    本文目录一览:〖壹〗、出差返京需要隔离吗?〖贰〗、青岛胶州疫情最新消息(不断更新)〖叁〗、山东青岛是低风险还是中风险地区?〖肆〗、健康宝怎么知道未见异常出差返京需要隔离吗?出差返京是否需要隔离需根据具体情况判断,若行程经过病例所在区,需报告社区或单位宾馆并就地隔离;其他情况...

    2026年04月21日
    0
  • 太仓疫情物流停发地区(太仓冠状病毒防控最新通知)

    本文目录一览:〖壹〗、出差返京需要隔离吗?〖贰〗、青岛胶州疫情最新消息(不断更新)〖叁〗、山东青岛是低风险还是中风险地区?〖肆〗、健康宝怎么知道未见异常出差返京需要隔离吗?出差返京是否需要隔离需根据具体情况判断,若行程经过病例所在区,需报告社区或单位宾馆并就地隔离;其他情况...

    2026年04月21日
    0
  • 泉州疫情重点地区名单(泉州疫情重点地区名单最新)

    本文目录一览:〖壹〗、出差返京需要隔离吗?〖贰〗、青岛胶州疫情最新消息(不断更新)〖叁〗、山东青岛是低风险还是中风险地区?〖肆〗、健康宝怎么知道未见异常出差返京需要隔离吗?出差返京是否需要隔离需根据具体情况判断,若行程经过病例所在区,需报告社区或单位宾馆并就地隔离;其他情况...

    2026年04月21日
    0
  • 【太原疫情地区分布,太原疫情最新消息今天分区】

    本文目录一览:〖壹〗、出差返京需要隔离吗?〖贰〗、青岛胶州疫情最新消息(不断更新)〖叁〗、山东青岛是低风险还是中风险地区?〖肆〗、健康宝怎么知道未见异常出差返京需要隔离吗?出差返京是否需要隔离需根据具体情况判断,若行程经过病例所在区,需报告社区或单位宾馆并就地隔离;其他情况...

    2026年04月21日
    0